







Açıklamalar
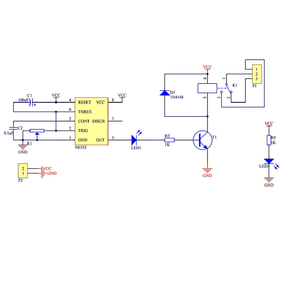
Description: One size: 6 * 2 Second, the key chip: NE555 Third, the working voltage: 5V/12v Four characteristics: 1, energy relay postpone pull Specifically: 12v power delivery to the relay, the relay will not immediately sucked and standing relay outputs are: normally open disconnected public, normally closed and public conduction; wait till the postpone 1-10s (adjustable), the relay suction and, this time, the relay output status is: usually open and public conduction, usually closed and public disconnected; as long as uninterruptible strength module, this state will remain 2, the postpone time is adjustable, (0 to 10 seconds) 4, rising the potential can broaden the delay time 5, growing the capacitor C1 can increase the delay time 6, with enter power indicator 7, with relay indicator 8, can management AC 220V / 10A about kit (Maximum management package 2000W) 9, with freewheeling protection relay 10, the postpone time formula: T = 1 For example: a resistor capacitor 100uf 100K T = 1 * one hundred thousand * 0 = 11 seconds Applications: 1, the delay-vehicle system is grew to become on, to forestall excessive current when the automobile ignition burn-vehicle system 2, you need to have in an effort to birth the occasion, to forestall multiple devices simultaneously beginning latest is just too vast burning appliances





Gözden geçirmek
0 people rated this product
DC 5V 12V Time Delay Relay NE555 Time Relay Shield Timing Relay Timer Control Switch Car Relays Pulse Generation Duty Cycle


Ücretsiz kargo ve iade
QWQER Express,
USPS,
DHL
Shopping security
- Safe payment options
- Secure privacy
- Secure logistics
- Purchase protection
